Best practice recommendations on urethral catheterization were published in April 2020. Transposing sets of recommendations into practical decision aids proved a tough mandate.
Opencity Inc. had worked on producing those best practice recommendations on behalf of Nurses Specialized in Wound, Ostomy and Continence Canada (NSWOCC). These and other consensus documents have largely followed the rigorous guidelines published by the European Association of Urology Nurses (EAUN) in 2014, 2019, and 2024. Again, Opencity Inc. has also worked with EAUN on the edited summaries of these guidelines. Ultimately, the NSWOCC task force of twenty-four nurses, led by the incredible Karen E. Campbell, PhD, RN, NSWOC, WOCC(C), launched a set of four decision aids:
- Intermittent catheterization in adults
- Intermittent catheterization in paediatrics
- Indwelling catheterization in adults
- Indwelling catheterization in paediatrics
This final simple list of four decision aids sidesteps the conundrum of determining how many to devise. The literature from the scoping review was thematically analyzed across three domains: clinical considerations, patient considerations, and product-related considerations. The subsequent development work also anticipated delineating by health care setting. For example, should there be an adult intermittent catheter in a hospital, a separate one in long-term care, and a third in home care?
This project was important as many bedside nurses are not following the recommended practice for the use of both intermittent catheterization and permanent Foley catheters. I have had patients die from urosepsis secondary to catheter use. I hope that this document is at every nursing station, and in every nurses toolkit, so they have access to knowledge when and where they need it. – Karen E. Campbell, PhD, RN, NSWOC, WOCC(C) project lead .
Knowledge translation into decision aids
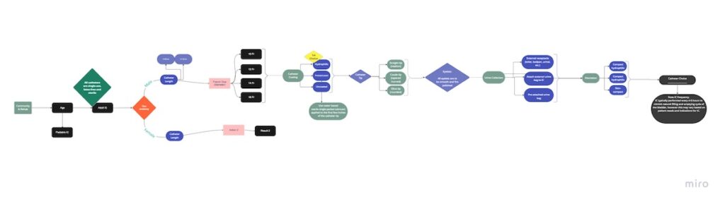
Translating the task force’s opinions onto paper in a way that could be understood took many hours of toil. Credit to Natalie Kamecka, who made the first attempt to conceptualize the information into a mind map. While this original shown was too complex to be a useful enabler for practice, it inspired alternative interpretations by other people.

Organizing the components that influence the decision-making process into the optimal order or flow required some debate. Understandably, the timeline for developing the decision aids took longer than originally envisaged, yet getting it right was infinitely more important than rushing their publication.
The decision aids were supported with the publication of a peer-reviewed article in NSWOC Advance titled (Robbs et al., 2024).
Input from subject matter experts and peer reviewers was an especially critical component of the project. Few members of the task force believed they had adequate expertise in pediatrics, and so the task force leaned on both the NSWOCC Pediatric Community of Practice and others working full-time in pediatrics. NSWOCC acknowledged Louise Rudden for her invaluable contributions as a subject-matter expert in paediatric catheterization.
Karen provides effective leadership to the task force while setting timeframes for project completion. The committee did the work, and she describes herself as a support person who helped edit the document. Finally, Karen presented the final document at the NSWOC conference with two of the committee members.

Peer reviewed article
As the project advanced, it was clear that the decision aids themselves could not adequately convey the rationale for clinical practice, the methodology employed to develop them, or bridge the knowledge translation on how they could be utilized. In parallel, a sub-group of the full task force developed and submitted a manuscript to provide this context.
Publishing the methodology and the literature reviewed/referenced in the development of the decision aids should enable other nursing groups to reach similar conclusions if they seek to reproduce the work. The early publication of the article also allowed the task force and NSWOCC Board to have greater confidence that the decision aids represented the evidence and supporting rationale.
The final decision aids included a QR code linking back to this article.
The four nursing decision aids published by NSWOCC in French and English in 2024, included both the adult and paediatric indwelling and intermittent catheterization decision aids are very valuable to Canadian nurses. Although, I do not know how well they are used by Canadian nurses overall, I do know they are being used by future continence nursing experts in the NSWOC continence program and in the new Canadian Nurse Continence Advisor education programs. The four documents are required readings in both programs and knowledge gained from the decision aids is being used in assignments and in the final quiz. These continence nursing experts will be future leaders in the continence field and improve patient care related to urethral catheters as a result. – Laura Robbs, RN, MN, NSWOC, WOCC(C), NCA.
Available in French
On completion of the four decision aids in English, Jessica Jones, BN, RN, stomothérapeute, WOCC(C) volunteered to translate them into French. Thank you, Jessi. The accuracy of the translation was also validated by Audray Lafortune, BScN, RN, stomothérapeute, WOCC(C) and Valérie Chaplain, BScN, RN, NSWOC, WOCC(C). We appreciate that the French language takes up more space than English. We determined that a landscape orientation worked better for the adult and pediatric intermittent catheterization decision aids in French.
Production
Adoption, implementation, and dissemination of the decision aids are the real desired outcomes of the project. While every effort was made to ensure accuracy and to develop usable practice enablers, we are also pragmatic enough (I hope) to recognize that others may advance the decision aids or reimagine them in better ways. As a result, this became the first NSWOCC project to apply a Creative Commons licence to the project output.
Each decision aid included the NSWOCC logo, a QR code linking to the Robbs et al., 2024 article, a Creative Commons licence, and notes. The notes are crucial.
Nurses must practice within nursing regulatory body scope of practice and in accordance with health care organizational policies and procedures. Always refer to manufacturer’s instructions for use. Developed by a nursing task force through Nurses Specialized in Wound, Ostomy and Continence Canada (NSWOCC). Sponsored by an unrestricted educational grant from Coloplast Canada. Trademarks acknowledged. © NSWOCC, 2024. https://nswoc.ca This is one of four decision aids and may be used under Creative Commons license.
Dr. Campbell added that Opencity Inc. “organized all the meetings, did all the legwork, wrote the document, and edited it a million times (I am exaggerating now!!). You kept us on track and helped smooth over any differences of opinion that we had! In hindsight, if we did one thing differently next time, it would have been to designate a couple of members of the task force to specifically research best practices in decision aid development and design. We did not do this. We appreciate the unrestricted educational grant from Coloplast Canada. Thank you to my Opencity team, who were instrumental in bringing these to fruition: editor Lisa Moulton and medical illustrator Tofajjal Hossain Topu.
Reference
Robbs L, Chan B, Kameka N, Lognon J, Popov V, Gregory JH, Campbell KE. Development of a decision aid for nurses supporting urinary catheter selection. NSWOC Advance. 2024 Mar;35(1):20-36. https://www.flipbookserver.com/Decision-Aids
Images courtesy of NSWOCC.